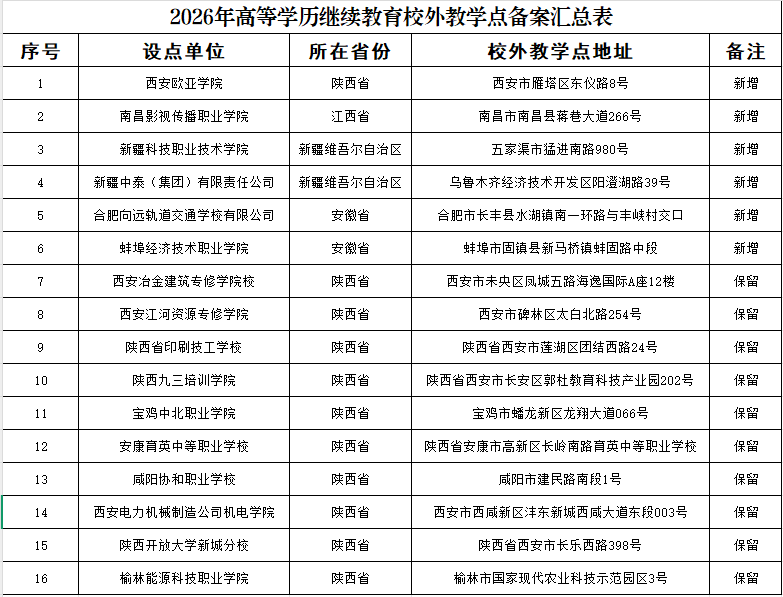
根据《关于做好2026年度陕西省高等学历继续教育专业和校外教学点设置与管理工作的通知》文件要求,学校对申请2026年设立我校高等学历继续教育校外教学点的单位从办学资质和办学基本条件等方面认真评估审核,并进行实地考察后,经学校研究决定,同意新增西安欧亚学院等6个校外教学点,保留榆林能源科技职业学院等10个校外教学点。现面向社会予以公示。如有异议,请在公示期内来电反映。
公示时间:2026年4月16日-2026年4月24日
联系电话:029-82312909 (雷老师)

yl6809永利YL集团
2026年4月16日